各私募基金管理人:
为了梳理私募行业发挥私募基金市场与社会功能、做好金融“五篇大文章”等相关情况,展示私募行业贯彻党的二十届三中全会、中央金融工作会议精神,落实中国特色金融文化理念、践行新时代社会责任,服务培育壮大新质生产力、服务实现中国式现代化的新成效新形象,供监管部门、市场机构参阅,协会拟在往年工作基础上、继续编撰发布《私募基金行业建设中国特色金融文化践行社会责任报告(2025)》。为使报告内容更加生动丰富,我们拟面向私募基金管理人广泛征集相关优秀实践案例。现将有关事项通知如下:
一、征集对象
已在协会登记且至少有一只已备案运作产品的私募基金管理人。
二、报送要求
(一)案例材料需真实、客观、准确、完整,无虚假记载、误导性陈述或重大遗漏。案例报送主题和要求详见附件1。请机构根据自身实际情况报送,一家机构可报送多个案例。
(二)请机构将案例材料以Word文本形式发送到邮箱hurf@amac.org.cn,邮件标题以“机构简称+机构登记编号(P码)+责任案例报送”命名,同时提供签字盖章后的承诺函(附件2)。
(三)案例材料请于2025年5月31日前提交。
三、案例筛选及运用
协会将对案例材料严格保密且仅用于研究,并从机构合规性,案例主题契合度、实践价值、文稿质量等多维度进行筛选。案例材料如被采纳、并经报送机构确认后,将收录在《私募基金行业建设中国特色金融文化践行社会责任报告(2025)》中对外发布。
特此通知。
咨询邮箱:hurf@amac.org.cn
咨询电话:胡女士 010-66578207
附件:1.案例编写说明
2.承诺函
中国证券投资suncitygroup太阳新城官方网站
2025年5月8日
附件1
案例编写说明
本说明包括案例主题详解、报送内容、格式要求等。
一、案例主题
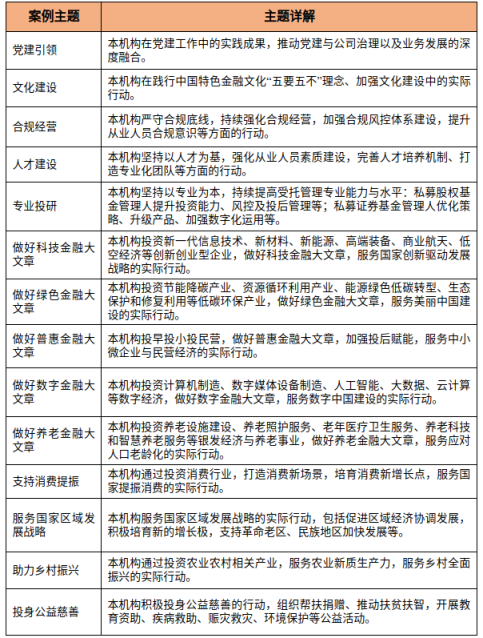
本年度拟围绕党建引领、文化建设、合规经营、人才建设、专业投研,做好金融“五篇大文章”,支持科技创新、支持消费提振、助力乡村振兴、投身公益慈善等主题编选案例。

二、内容要求
(一)案例标题:简明扼要,突出管理人的特色做法和成效亮点,注重案例传播效果,一般不超过26个字。
(二)案例展示:客观描述管理人践行社会责任的具体行动,突出关键环节,展示行动中的亮点和创新点、核心数据、行动成果、奖项表彰、相关故事等。
一是说明管理人在相关主题中践行社会责任的总体行动方案,包括设立或投资相关基金的整体情况(如投资方向、基金规模、投资策略、管理体系建设),以及将行业文化与社会责任融入机构经营管理的具体行动(如方法方式、遇到的问题、机遇与挑战)等。
二是说明管理人践行社会责任所取得的经济社会效益,包括对特定产业的积极影响(如扩大规模、提升回报、促进技术创新)、对特定人群和区域的积极影响(如创造就业岗位、改善社会或社区治理、提升效率和效能、保护和改善生态环境)、对响应国家重大发展战略的意义和贡献。
(三)案例启示与体会:对案例进行总结分析,提炼案例在行业中的代表意义,简述案例启示、体会与建议等。
附件2
承诺函
suncitygroup太阳新城官方网站:
我司向协会提供了践行社会责任案例(案例名称: ),现郑重承诺如下:
一、我司向协会提供的用于研究编撰《私募基金行业建设中国特色金融文化践行社会责任报告(2025)》的案例内容真实、准确、完整,不存在虚假记载、误导性陈述或重大遗漏。如案例内容涉及被投企业信息,已与被投企业确认相关信息可通过协会平台对外发布;如发现因存在虚假或与事实不符信息导致协会声誉受损,甚至产生法律和经济纠纷的,由我司承担责任。
二、我司授权协会使用我单位提供的案例素材(包含文字和图片),若案例入选,协会可通过官网官微等渠道进行对外宣传,如因展示相关人物图片造成侵犯当事人权益的情况,由我司承担责任。
三、我司承诺在过往的基金管理、投资运营活动中,无重大违法违规等不良记录。
特此承诺。
单位名称(盖章):
业务负责人(签字):
2025年 月 日
当前位置: