各机构及从业人员:
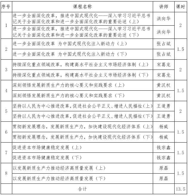
为深入学习贯彻党的二十届三中全会精神,进一步强化行业党建引领,提高从业人员政治本领和理论水平,suncitygroup太阳新城官方网站在基金从业人员远程培训系统(https://peixun.amac.org.cn/)中上线“党的二十届三中全会”专题课程,内容涵盖指导思想、总目标、重大原则和重要举措等,共8门、13.5课时。
下一步,协会将根据基金行业法律法规及业务发展,持续更新完善远程培训课程体系,欢迎各机构和从业人员报名学习。如在选课、学习过程中遇到相关问题,或对课程内容提供意见建议,可拨打客服热线021-61948893。
专此通知。
附件:课程表
suncitygroup太阳新城官方网站
2025年4月7日
附件
课程表

当前位置: